1. Einführung
Springe zu:
No content available.
Wilkommen
Dieses Handbuch hilft Ihnen, Ihr neues Konferenz-Telefon in Verbindung mit der Telefonanlage optimal zu nutzen. Bitte verwenden Sie dieses Handbuch bei der Inbetriebnahme des Telefons.
![]() | ![]() |
| VVX150 | VVX250 |
![]() | ![]() |
| VVX350 | VVX450 |
Wir wünschen Ihnen viel Freude bei der Nutzung!
Änderungen bleiben vorbehalten
Version 1 / 05.2017 (de)
No content available.
Bitte beachten Sie, dass die Videofunktionalität nicht unterstützt wird.
Bitte beachten Sie, dass uaCSTA (CTI) erst ab der Firmware-Version 6.0.0 verfügbar ist.
Das Gerät wurde im Hinblick auf die gängigen Sicherheitsstandards produziert. Dennoch müssen Sie die Sicherheitshinweise beachten, um das Gerät sicher zu bedienen. Bitte beachten Sie die folgenden Sicherheitsanmerkungen, um Gefahren von Stromschlag, Brand und andere Risiken zu verringern.
Allgemeine Hinweise
Halten Sie das Gerät beim Transport, Lagerung und Bedienung trocken und sauber.
Vermeiden Sie beim Transport, Lagerung und Bedienung jegliche Kollisionen und Abstürze des Geräts.
Öffnen Sie nicht das Gehäuse des Geräts und versuchen Sie nicht, das Gerät zu reparieren.
Hinweise zu Betrieb und Bedienung
Prüfen Sie, ob die Spannung der Netzstromversorgung mit der auf dem Gerät genannten Spannung übereinstimmt.
Achten Sie darauf, dass Ihre Hände vollständig trocken sind, bevor Sie einen Kabel anschließen oder lösen.
Verschütten Sie keine Flüßigkeiten auf das Gerät.
Hinweise zur Reinigung
Schalten Sie das Gerät ab und trennen es von der Spannungsversorgung, bevor Sie es reinigen.
Verwenden Sie ein weiches, trockenes, antistatisches Tuch zur Reinigung des Geräts.
Alle Hinweise zur grundlegenden Bedienung finden Sie im Herstellerhandbuch.
Sie haben die Möglichkeit der Sprachverschlüsselung (SRTP) für Ihre Telefonate. Diese Funktion können Sie jederzeit für Ihren Kunden-Account im Portal aktivieren.
Die Aktivierung dieser Funktion ist mit zusätzlichen Kosten verbunden.
Die Funktion "Voice Traffic Verschlüsselung (SRTP)" können Sie im Portal unter ADMINISTRATION / Profil aktivieren.

- Aktivieren Sie die Funktion im Portal.
- Starten Sie alle Telefone neu. Beachten Sie, dass der Neustart einigen Minuten in Anspruch nehmen kann. Eine aktive Verschlüsselung erkennen Sie an dem Schlosssymbol auf dem Display Ihres Telefones.
⇒ Das aktive Gespräch ist nun verschlüsselt.
No content available.
Um dieses IP-Telefon in Verbindung mit Ihrer Telefonanlage zu nutzen, benötigen Sie eine stabile Breitbandverbindung.
Sollte Ihnen nur eine einzelne Netzwerkbuchse zur Verfügung stehen (z.B. im Home Office), Sie aber gleichzeitig mit dem Laptop im Internet surfen und mit dem Telefon telefonieren wollen, so können Sie den Laptop auch an die Netzwerkbuchse Ihres Telefons anschließen.
Diese Funktion steht nicht am Polycom VVX 101 Modell zur Verfügung.
Sämtliche Telefone, die Ihnen zugesandt werden, sind bereits vorkonfiguriert und an die Telefonanlage angeschlossen.
Weiterführende Informationen zum Anlegen einer Nebenstelle finden Sie im Handbuch Serviceportal.
No content available.
No content available.
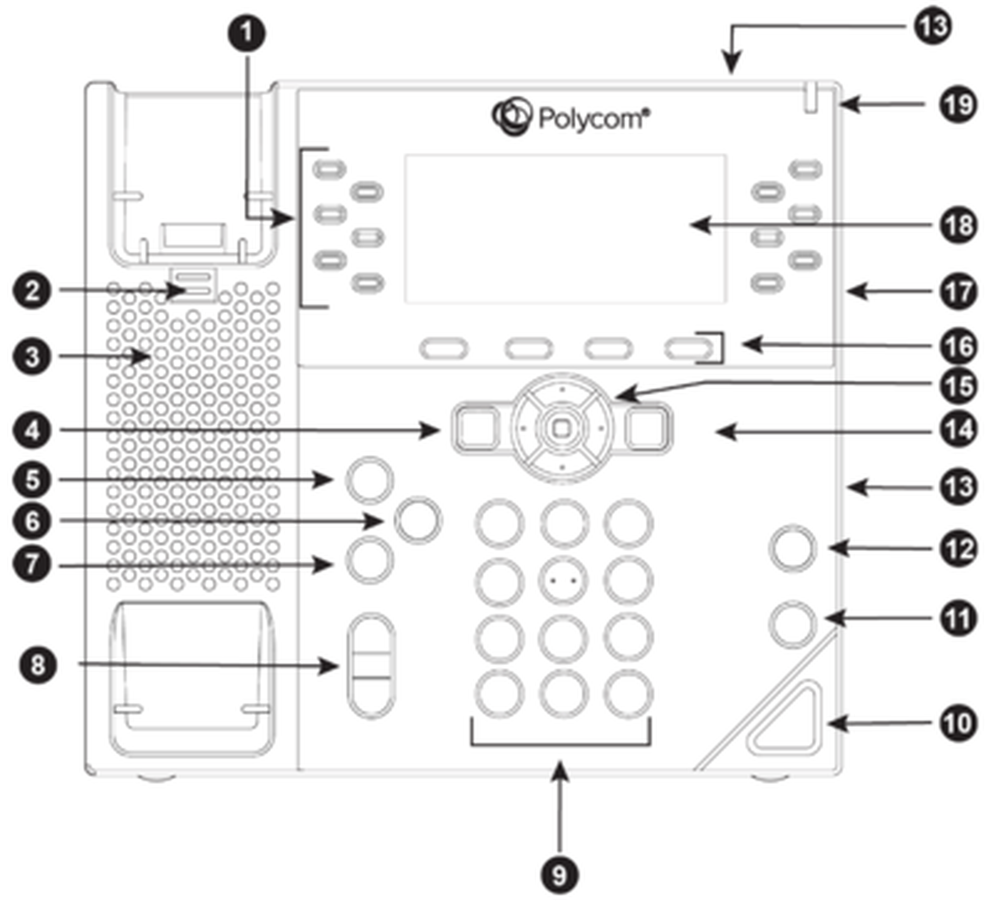
Im Folgenden sehen Sie eine Übersicht von allen Tasten der einzelnen Modelle.
Polycom VVX150/250
| Pos. | Description |
| 1 | Leitungstasten |
| 2 | Telefongabel |
| 3 | Lautsprecher |
| 4 | Zurück-Taste |
| 5 | Weiterleitungs-Taste |
| 6 | Halte-Taste |
| 7 | Lautstärketasten |
| 8 | Wähltastatur |
| 9 | Stummschalttaste |
| 10 | Mikrofon-Taste |
| 11 | Headset-Taste |
| 12 | USB-Anschluss (nicht verfügbar bei Polycom VVX150) |
| 13 | Home-Taste |
| 14 | Navigationstasten |
| 15 | Soft-Tasten |
| 16 | Schlitz für Diebstahlsicherung (auf der Rückseite) |
| 17 | Display |
| 18 | Kontrollämpchen für neue Nachrichten |
Polycom VVX350/VVX450
| Pos. | Description |
| 1 | Leitungstasten |
| 2 | Telefongabel |
| 3 | Lautsprecher |
| 4 | Zurück-Taste |
| 5 | Weiterleitungs-Taste |
| 6 | Nachrichten-Taste |
| 7 | Halte-Taste |
| 8 | Lautstärketasten |
| 9 | Wähltastatur |
| 10 | Stummschalttaste |
| 11 | Freisprechtaste |
| 12 | Headset-Taste |
| 13 | USB-Anschluss |
| 14 | Home-Taste |
| 15 | Navigationstasten |
| 16 | Soft-Tasten |
| 17 | Schlitz für Diebstahlsicherung (auf der Rückseite) |
| 18 | Display |
| !9 | Kontrollämpchen für neue Nachrichten |
Polycom VVX 501 / 601
| Pos. | Beschreibung |
| 1 | USB-Port |
| 2 | Kontrollämpchen für neue Nachrichten |
| 3 | Home-Taste |
| 4 | Soft-Tasten |
| 5 | Headset-Taste |
| 6 | Freisprechtaste |
| 7 | Stummschalttaste |
| 8 | Lautstärketasten |
| 9 | Mikrofon |
| 10 | Wähltastatur |
| 11 | Lautsprecher |
| 12 | Gabelschalter |
| Key | Description |
![]() | Mit der „Wippe“ können Sie im Display blättern. Im Startbildschirm:
|
| Reguliert die Hörer-Lautstärke oder die Lautstärke des Klingeltons. | |
| Schaltet während eines Gesprächs das Mikrofon aus | |
| Headsetmodus (Annahme möglich) | |
| Freisprechmodus | |
| Transfer / Anrufweiterleitung* | |
| Gespräch halten* |
Bei Wahl einer internen Rufnummer reicht die Eingabe der Nebenstelle. Bei Wahl einer externen Rufnummer muss zunächst die Amtskennziffer (z.B. "0" in Deutschland) vorangestellt werden, geben Sie anschließend die externe Nummer ein.
Um einen abgehenden Anruf zu tätigen, haben Sie folgende Optionen:
mit dem Hörer
- Heben Sie den Hörer ab.
- Wählen Sie die gewünschte Rufnummer.
- Bestätigten Sie den Wahlvorgang mit der Soft-Taste Senden.
- Zum Beenden des Gesprächs legen Sie den Hörer auf oder drücken Sie die Beenden-Soft-Taste.
Alternativ:
- Wählen Sie die gewünschte Rufnummer.
- Heben Sie den Hörer ab.
- Zum Beenden des Gesprächs legen Sie den Hörer auf oder drücken Sie die Beenden-Soft-Taste.
im Freisprechmodus
- Drücken Sie die Lautsprechertaste.
- Wählen Sie die gewünschte Nummer.
- Bestätigten Sie den Wahlvorgang mit der Soft-Taste Senden.
- Zum Beenden des Gesprächs drücken Sie die Beenden-Soft-Taste.
mit dem Headset
- Aktivieren Sie das Headset durch Drücken der Headset-Taste .
- Wählen Sie die gewünschte Rufnummer.
- Bestätigen Sie den Wahlvorgang mit der Soft-Taste Senden.
- Zum Beenden des Gesprächs drücken Sie die Soft-Taste Beenden.
Um ein ankommendes Gespräch entgegen zu nehmen:
- Heben Sie den Hörer ab oder drücken Sie die Freisprech-Taste
für den Freisprechmodus. Wenn ein Headset angeschlossen ist, drücken Sie die Headset-Taste
.
- Je nach gewählter Annahme-Art, beenden Sie das Gespräch mit dem Auflegen des Hörers oder durch das Drücken der Beenden-Soft-Taste.
Anklopfen
Geht während eines aktiven Gesprächs ein weiterer Anruf ein, wird dies durch das Symbol eines läutenden Hörers auf dem Display und durch einen doppelten Anklopfton gemeldet.
Sie haben folgende Optionen:
- Nehmen Sie den eingehenden Anruf mit der Soft-Taste Beantworten entgegen und setzen Sie das aktive Gespräch auf Halten.
- Sie können den eingehenden Anruf mit der Soft-Taste Abweisen ablehnen.
- Sie können den eingehenden Anruf ohne Ankündigung mit der Umleiten-Soft-Taste weiterleiten.
Eingehende Anrufe können nur anklopfen, wenn die Anklopffunktion an Ihrer Nebenstelle ausgewählt wurde. Um die Anklopffunktion einzuschalten, wählen Sie im Menü unter Anrufeinstellungen den Punkt „Anklopfen“ aus und bestätigen Sie Ihre Auswahl.
- Um einen aktiven Anruf zu halten, wählen Sie die Soft-Taste Halten.
- Um einen eingehenden Anruf während eines aktiven Gesprächs anzunehmen, wählen Sie die Annehmen-Soft-Taste. Zum Abweisen des Anrufes, drücken Sie die Soft-Taste Abweisen. Um den Anruf weiterzuleiten, drücken Sie die Soft-Taste Umleiten.
⇒ Das aktive Gespräch wird nun gehalten.
Wird ein Gespräch gehalten, kann aktuell nicht auf das zentrale Telefonbuch zugegriffen werden.
Makeln
- Um zwischen zwei Gesprächspartnern zu wählen, wählen Sie das gewählte Gespräch aus und drücken die Soft-Taste Fortsetzen.
⇒ Das inaktive Gespräch wird auf Halten gesetzt und der Anrufer hört eine Wartemusik.
Um einen eingehenden Anruf weiter zu leiten, haben Sie folgende Optionen:
Anrufweiterleitung mit Rückfrage
- Drücken Sie die Soft-Taste Umleiten.
- Geben Sie die Ziel-Rufnummer ein und drücken Sie Umleiten.
- Kündigen Sie den durchzustellenden Anruf an.
- Drücken Sie zur Übergabe des Gespräches die Soft-Taste Umleiten.
Anrufweiterleitung ohne Rückfrage
- Drücken Sie die Soft-Taste Umleiten.
- Geben Sie die Ziel-Rufnummer ein. und drücken Sie Umleiten.
- Legen Sie nun auf.
Wenn Sie in einem Gespräch sind und neu eingehenden Anruf weiterleiten wollen, befolgen Sie folgende Schritte:
Nehmen Sie den Anruf an.
Drücken Sie die **Umleiten-**Soft-Taste.
Wählen Sie aus, zu welchem Anschluss Sie weiterleiten möchten.
Drücken Sie zur Übergabe des Gespräches die Soft-Taste Umleiten.
Bestätigen Sie mit der Soft-Taste Umleiten für eine Anrufweiterleitung ohne Rückfrage.
Blind Transfer
- Nehmen Sie den ankommenden Anruf nicht entgegen.
- Drücken Sie die Soft-Taste Umleiten.
- Geben Sie die Ziel-Rufnummer ein.
- Drücken Sie zur Übergabe des Gesprächs die Taste Umleiten.
- Legen Sie nun auf.
Wird für eine Weiterleitung ein aktives Gespräch gehalten, muss zunächst die Soft-Taste Umleiten ausgewählt werden und erst dann kann die Rufnummer gewählt werden. Die Anrufweiterleitung wird mit einem erneuten Drücken der Soft-Taste Umleiten gestartet.
Call forwarding
Sie haben die Möglichkeit verschiedene Rufumleitungen zu konfigurieren. Hierzu stehen Ihnen Rufumleitungsprofile zur Verfügung.
Im Telefonmenü können Sie nur das Default (Standardprofil) unter den Aunrufprofilen editieren.Die restlichen Rufumleitungsprofile können Sie über Ncontrol oder das Serviceportal editieren. Mehr hierzu erfahren Sie im Handbuch Serviceportal und im Handbuch Ncontrol.
Feste Rufumleitung (Immer / im Telefonmenü Umleitung fix)
Alle eingehenden Anrufe werden immer und sofort auf die hier definierte Rufnummer umgeleitet.
Rufumleitung bei besetzt (Besetzt)
Gehen während eines aktiven Telefonats weitere Anrufe ein, werden diese sofort umgeleitet. Diese Rufumleitung funktioniert nur, wenn die Funktion Anklopfen deaktiviert ist.
Rufumleitung nach Zeit (Keine Antwort)
Sie nehmen den eingehenden Anruf nicht innerhalb einer definierten Zeitspanne (Timeout) entgegen. Der Timeout kann auf 5, 10, 15 oder 20 Sekunden eingestellt werden. Wohin soll der eingehende Anruf nach Ablauf der festgelegten Zeit weitergeleitet werden. Der Anrufer erhält ein Anklopfsignal und wird dann an das definierte Ziel weitergeleitet.
Rufumleitung bei nicht erreichbar (Nicht registriert)
Die Funktion greift nur in folgenden Fällen:
wenn das Endgerät nicht an der Telefonanlage angemeldet ist. Bspw. bei Unterbrechung der Internet- oder der LAN Verbindung. Alle eingehenden Anrufe werden an ein definiertes Ziel weitergeleitet.
und
bei einer direkten Nebenstelle, d.h., ist eine „Rufumleitung …bei nicht erreichbar“ für eine direkte Nebenstelle (bspw. Nebenstelle 123 - Max Mustermann) hinterlegt und ein Anrufer ruft direkt auf der Nebenstellen-Durchwahl an, funktioniert die Weiterleitung. Ist die Nebenstelle Mitglied einer Warteschlange oder einer Gruppe und die Warteschlange oder Gruppe bekommt einen Anruf, dann greift die Rufumleitung der einzelnen Nebenstelle nicht mehr.
Active call forwarding will be shown on your telephone display.
Hinterlegen Sie als Ziel immer eine verfügbare Zielrufnummer. Stellen Sie sicher, dass sich keine Mailbox oder Ansage meldet.
When disconnecting
Wird die Verbindung zwischen dem Endgerät und der Telefonanlage getrennt, kann es bis zu 60 Sekunden dauern, bis die für diesen Fall hinterlegte Rufumleitung greift. Sobald das Endgerät mit der Telefonanlage wieder verbunden wird, kann es ebenfalls bis zu 60 Sekunden dauern, bis es registriert ist.
Call forwarding codes
Rufumleitungen können Sie auch über Funktionscodes aktivieren:
| *10 | Aktivierung des Rufumleitungsprofils |
| *11 + Ziel | Feste Rufumleitung auf die Rufnummer |
| **11 | Feste Rufumleitung aufheben |
| *12 + Ziel | Rufmleitung nach Zeit auf die Rufnummer |
| **12 | Rufumleitung nach Zeit aufheben |
| *13 + Ziel | Rufumleitung bei besetzt auf die Rufnummer |
| **13 | Rufmleitung bei besetzt aufheben |
| *14 + Ziel | Rufumleitung bei nicht registriert auf die Rufnummer |
| **14 | Rufumleitung bei nicht registriert aufheben |
hidden
Führen Sie folgende Schritte durch, um eine Konferenz zu starten:
- Rufen Sie den ersten Teilnehmer an.
- Drücken Sie die Soft-Taste Mehr und anschließend Konferenz.
- Wählen Sie die Nummer des zweiten Teilnehmers.
- Drücken Sie die Soft-Taste Senden.
- Sobald der zweite Teilnehmer den Hörer abnimmt, drücken Sie ein weiteres Mal die Konferenz-Soft-Taste, um das Gespräch mit allen Beteiligten zu beginnen.
Mit der Soft-Taste Beenden, können Sie laufende Konferenzen aufteilen.
Eine Konferenz mit mehr als drei Teilnehmern lässt sich einfach über das Serviceportal einrichten. Siehe hierzu Handbuch Serviceportal.
Mit der Funktion Do Not Disturb (DND) können eingehende Anrufe automatisch abgewiesen werden. (Eingehende Anrufe werden als „verpasste Anrufe“ angezeigt).
Aktivieren Sie den DND-Modus wie folgt:
- Drücken Sie die DND (Nicht-Stören)-Soft-Taste auf Ihrem Display.
Ihr Telefon ist im DND-Modus, wenn auf dem Display das Zeichen
. angezeigt wird. Ist Ihr Endgerät im DND-Modus, wird der Anrufer standardmäßig SOFORT auf das Ziel der Weiterleitung "Nach Zeit" weitergeleitet.
Die Funktion Rückruf bei besetzt/nicht erreichbar (identisch mit der "Completion of Call to Busy Subscriber (CCBS)- und "Completion of Calls on No Reply" (CCNR)-Funktion im Englischen) beschreibt lediglich, wie ein Rückruf beim Anrufer generiert wird, wenn dieser eine bestimmte Zielperson intern nicht erreicht, bspw. weil die Zielperson derzeit nicht am Platz ist oder ein Besetzt-Signal ausgesendet wird.
Um die Funktion nutzen zu können, muss sie im Serviceportal sowohl in der Nebenstelle des entsprechenden Nutzers als auch unter Administration/Profil aktiviert sein. Nur wenn beide Haken im Feld "Rückruf bei besetzt/nicht erreichbar" gesetzt sind, ist diese Funktion aktiviert.
Activate a callback
A caller generates automatic connection establishment within the private branch exchange (PBX) to a previously busy party (only internally). If the the other party cannot be reached, the caller can use the callback function.
- In order to activate the function, insert *5 into your key pad. An acoustic confirmation will finalize the activation.
- As soon as the other party is available again, your end device receives a callback generated by the PBX. As soon as you answer the callback, the PBX sends out a call to the number you tried to reach initially.
Erase Callbacks
- If the callback is no longer needed, all call backs can be erased by entering the **5 code into the key pad. An acoustic confirmation finalises the erase.
Erstmalige Einrichtung
Richten Sie beim ersten Einwählen in das Sprachmenü des Voicemail-Systems Ihren persönlichen Anrufbeantworter ein.
- Um in das Sprachmenü des Voicemail-Systems zu gelangen, drücken Sie die Nachrichten-Taste auf dem Telefon selbst, oder wählen Sie die Nebenstelle, die im Serviceportal der Abruf der Mailbox zugeordnet wurde.
- Wählen Sie dann zum Einrichten der Mailbox „0 Mailbox Optionen“.
- Wählen Sie „1“, um eine Ansage für den Fall aufzunehmen, dass Sie nicht erreichbar sind.
- Sprechen Sie dann Ihre Nachricht und drücken Sie „#“, um die Aufnahme zu beenden.
- Akzeptieren Sie die Aufnahme mit „1“, spielen Sie sie mit „2“ noch einmal ab und wiederholen Sie die Aufnahme mit „3“.
Anwahl der Voicemail
- Drücken Sie die Nachrichten-Taste
oder wählen Sie *791.
- Wählen Sie ggf. die Nebenstelle, die Sie im Serviceportal zum Abruf der Mailbox zugeordnet haben und geben Sie Ihr Voicemail-Passwort ein.
Sie haben die Möglichkeit über das Serviceportal individuelle Voicemail Ansagen für jede Nebenstelle einzuspielen. Die Formate müssen jedoch in .mp3 oder .wav Format sein.
Über das Serviceportal können Sie sich die Voicemail Nachrichten auch per E-Mail zustellen lassen; siehe hierzu Handbuch Serviceportal.
Für detaillierte Informationen, siehe das Merkblatt Voicemail.
Die Basisfunktionalität des „Hot Desking“ ermöglicht das Abmelden existierender und das Anmelden neuer Nutzer auf Ihrem Endgerät. Die ist hilfreich, wenn Mitarbeiter oft Ihren Arbeitsplatz wechseln ohne ihre Endgeräte mitzunehmen. Ihre Konfiguration wird automatisch nach dem erfolgreichen Anmelden auf das neue Telefon übertragen.
1. Schritt: Abmeldung der momentanen Nebenstelle
Menü -> Telefoneinstellungen -> Nebenstelle abmelden -> Ja
2. Schritt: Anmeldung der neuen Nebenstelle
Menü -> Eingabe der Nebenstellen-Nummer -> Senden -> Eingabe der Voicemail PIN als Passwort -> Senden -> OK
Die An- und Abmeldung der Nebenstelle kann ggf. einige Zeit in Anspruch nehmen.
The Polycom VVX 101 and VVX 150 do not support XML. Hot Desking is not available on these devices.
No content available.
Verschiedene Funktionen der Telefonanlage können Sie sowohl über das Telefon, als auch über das Serviceportal bzw. Ncontrol, bedienen (siehe hierzu auch das Handbuch Serviceportal).
Auf Ihrem Telefon finden Sie unter der Soft-Taste Menü folgende Optionen:
Call settings
Anklopfen (ein/aus): Legen Sie fest, ob die Funktion Anklopfen aktiviert werden soll.
(Optional, je nach Einstellungen im Serviceportal) Timeout (ein/aus): Legen Sie die Klingeldauer fest.
(Optional, je nach Einstellungen im Serviceportal) Intercom (ein/aus): Die Funktion „Intercom“ ermöglicht über die Anlage das direkte Gegensprechen mit einer verknüpften Nebenstelle, ohne Freizeichen und Klingelton.
Nummernunterdrückung (ein/aus): Hier kann die vollständige Anzeige der Rufnummer beim Angerufenen oder nur die Anzeige der Zentralnummer unterdrückt werden.
Parallelruf (ein/aus): Hier können Sie bestimmen, dass neben Ihrem Telefon bei einem Anruf ein weiteres Telefon bspw. Ihr Mobiltelefon gleichzeitig klingelt. Sie können so den Anruf mit einem der beiden Geräte entgegennehmen.
Call forwarding: profiles
Hier können Sie Ihre vorkonfigurierten Anrufprofile auswählen.
Einzelheiten zur Konfiguration erfahren Sie hier im Handbuch Ncontrol.
Das Default-Profil können Sie auch am Telefon editieren.
Einzelheiten hierzu erfahren Sie hier.
Telephone settings
Telefoneinstellungen
Automatische Wahl
Nummernvorschlag
Klingelton
Als Primärgerät festlegen
Nebenstelle abmelden
Warteschlangen
Dienste können ein- und ausgebucht werden; zur Einrichtung siehe Handbuch Serviceportal
Navigation
Mit den Pfeiltasten markieren Sie die gewünschte Auswahl und bestätigen durch Drücken von oder den entsprechenden Soft-Tasten
.
Die Programmierung der frei belegbaren Funktionstasten können Sie auf ncontrol.nfon.net unter dem Punkt Einstellungen - Funktionstasten vornehmen. Diese können auch über das Serviceportal geändert werden. Längere Namen werden auf dem Display in verkürzter Form dargestellt.
Nebenstelle / Rufnummer
Sie können eine beliebige Nebenstelle oder Rufnummer auf Ihre Besetztlampenfelder hinterlegen.
- Drücken Sie die Taste und starten Sie ein Telefongespräch. Wenn Sie eine interne Nebenstelle hinterlegt haben, dann sehen Sie, ob der entsprechende Teilnehmer gerade telefoniert:
Bei Blinken der LED neben der Taste, wird der hinterlegte Teilnehmer gerade angerufen.
Wenn die LED konstant leuchtet, hat der Teilnehmer das Gespräch entgegengenommen und ist im Moment belegt.
Wenn die LED neben der entsprechenden Taste blinkt, können Sie den Anruf einfach übernehmen, indem Sie die entsprechende Taste neben der blinkenden LED drücken.
Intercom
Sie können eine beliebige Nebenstelle der TK-Anlage hinterlegen und dann mit dieser Nebenstelle per Gegensprechanlage direkt über die Funktionstaste kommunizieren. Der andere Teilnehmer muss dazu Intercom auf seinem Apparat aktiviert haben. Unter Intercom versteht man eine herkömmliche Gegensprechanlage (ähnlich wie Walkie-Talkie), bei der man, durch Drücken der belegten Funktionstaste, direkt mit dem Lautsprecher des Gegensprechpartners verbunden wird.
Weitere Funktionen
Über *-Codes können Sie (gemäß folgender Auflistung) auch Funktionen wie Anrufumleitungen auf die Tasten programmieren. Dazu geben Sie einfach den Code mit dem gewünschten Ziel in das Eingabefeld ein.
Mit Hilfe von Steuerungscodes können Funktionen der Telefonanlage auch direkt angesteuert werden. Dabei gelten folgende Codes:
Funktionscodes
Mit Hilfe von Steuerungscodes können Funktionen der Telefonanlage auch direkt angesteuert werden. Dabei gelten folgende Codes:
| Code | Beschreibung |
| **## | Neustarten von snom Endgeräten |
| #+n | Nutzung der Amtsleitung n für den Anruf auf die Rufnummer (Das „n“ ersetzt die sonst notwendige „0“ für die Amtsholung) |
| *1 | Beginnen und Beenden einer Sprachaufzeichnung (falls diese Funktion für die Nebenstelle aktiviert ist) |
| *10+Profilnummer | Aktivierung des Rufumleitungsprofils |
| *11+RN | Feste Rufumleitung auf Rufnummer (RN) |
| **11 | Feste Rufumleitung aufheben |
| *12+RN | Umleitung bei nicht erreichbar auf Rufnummer (RN) |
| **12 | Umleitung bei nicht erreichbar aufheben |
| *13+RN | If busy, forward call to telephone number (TN) |
| **13 | Umleitung bei besetzt auf Rufnummer (RN) |
| *14+RN | If not registered, forward to telephone number (TN) |
| **14 | Umleiten bei nicht registriert aufheben |
| *2+Kurzwahl | Direkte Anwahl der Nebenstelle/Rufnummer über Kurzwahl |
| *3 | Übernahme des letzten in der Pickup-Gruppe klingelnden Anrufs |
| *3+NST | Übernahme des an der Nebenstelle (NST) eingehenden Anrufs |
| *490 | Anklopfen einschalten |
| **490 | Anklopfen ausschalten |
| *5 | Rückruf bei besetzt aktivieren |
| **5 | Rückruf bei besetzt deaktivieren |
| *55 | Festlegen des Primärgerätes bei einer Premium-Nebenstelle |
| *72+nnnn1 | Anruf auf Skill Service nnnn |
| *73+nnnn1 | Anruf auf eFax nnnn |
| *74+nnnn1 | Anruf auf Zeitsteuerung nnnn |
| *75+nnnn1 | Anruf auf die Anrufgruppe nnnn |
| *76+nnnn1 | Anruf auf den Sprachdialog nnnn |
| *77+nnnn1 | Anruf auf die Warteschlange nnnn |
| *78+nnnn1 | Anruf auf Konferenzservice nnnn |
| *791 | *791 Voicemailabfrage der eigenen Nebenstelle mit Kennwortabfrage *791158 Voicemailabfrage der Nebenstelle z.B. 158, hier wird das Kennwort für Nst. 158 benötigt. *11*791 Weiterleitung an eigene Voicemailbox *11*791158 Weiterleitung an Voicemailbox der Nebenstelle z.B. 158. |
| *792 | Voicemailabfrage mit Eingabe der Nebenstelle für z.B. Fernabfrage |
| *80 | Intercom einschalten |
| **80 | Intercom ausschalten |
| *80+NST | Intercom zu Nebenstelle (NST) |
| *84+nnnn1 | Mitglied der Warteschlange mit der Service-ID nnnn werden |
| **84+nnnn1 | Mitgliedschaft in der Warteschlange mit der Service-ID nnnn beenden |
| *85 | Echo-Nebenstelle |
| *86 | Rufnummer unterdrücken (CLIR) |
| *860 | Kopfnummer als Rufnummer anzeigen |
| **86 | Rufnummer inkl. Durchwahl anzeigen (CLIP) |
| *87 | Anmelden am Skill-Set |
| **87 | Abmelden vom Skill-Set |
| *9+Projektkennziffer | Festlegen einer Projektkennziffer für den geführten Anruf |
| Steuerungscodes für Konferenzräume während einer aktiven Konferenz: | |
| ** | Hilfe-Menü |
| *2 | Stummschaltung aktivieren/deaktivieren |
| *3 | Redewunsch anzeigen |
| *5 | Stummschaltung aller Teilnehmer (nur Konferenzleiter) |
| *6 | Konferenz sperren (nur Konferenzleiter) |
| 1) nnnn ist die auf vier Stellen mit führenden Nullen (0) aufgefüllte Service-ID eines Dienstes. Bspw. bei einer Anrufgruppe, Sprachdialog, eFax, etc. D.h. ist die Service-ID „1“, muss bei der Eingabe des Steuerungscodes folgendes eingegeben werden: „0001“. |
No content available.
Sie benötigen die IP-Adresse des Telefons, beispielsweise bei der Konfiguration des CTI-Clients.
- Drücken Sie auf
Taste -> Einstellungen-> 4 Status-> 2 Netzwerk -> 1 TCP-/IP-Parameter.
No content available.
No content available.
No content available.



